RXBio Translates Sequence to Science and Industry
单细胞蛋白组AbSeq是由BD Biosciences开发的创新单细胞多组学技术,利用寡核苷酸标记的抗体实现蛋白质表达的数字化检测,并与BD Rhapsody™系统整合,实现单细胞水平mRNA与蛋白同步定量分析。AbSeq为深入解析细胞异质性、表型和功能状态提供强大助力,尤其适用于免疫细胞研究。
01 细胞异质性难解?
使用寡核苷酸偶联抗体(AbSeq抗体)与单细胞进行特异性结合,通过二代测序技术,获得单细胞水平上的蛋白表达信.。
02 稀有免疫细胞难寻?
AbSeq高灵敏度检测能力,助力低频免疫细胞等珍稀细胞类型的有效捕获与分析
03 低丰度蛋白难测?
AbSeq显著提升低表达蛋白的检出能力,克服传统方法局限。
04 寻找治疗靶点?
mRNA和蛋白的表达并不总是一致的,AbSea提供全面的单细胞多维度信息,加速治疗靶点和疾病标志物的识别
05 细胞动态难追?
AbSeq可在单细胞水平同步分析蛋白表达与基因转录,揭示细胞响应的动态变化。
06 研究细胞互作?
AbSeq结合细胞表面蛋白信息,助力阐明细胞间的通讯网络及其在生物过程中的作用。
使用寡核苷酸偶联抗体(AbSeq抗体)与单细胞进行特异性结合,通过二代测序技术,获得单细胞水平上的蛋白表达信息。
BD Rhapsody™ 系统上的AbSeq在分辨率上优于其他品牌抗体。
从BD和竞品中选择相同克隆的抗体,使用相同浓度的BD AbSeq或竞品,对同一来源、相同数量的细胞进行孵育。BD Rhapsody™ 系统上的AbSeq在分辨率上明显于竞品。
BD Rhapsody™ 系统显示出更高的分辨率,清晰的显示出高、中、阴性表达的细胞群。(如已知CD28的表达较低,竞品单细胞系统就无法分辨不同的CD28阴性/阳性群体。)
BD单细胞微孔分离捕获方法,未与Target细胞结合的Ab-oligo抗体更容易在多次的wash步骤中被彻底清洗去除,从而确保后续被检测到的都是与Target 细胞结合了的抗体,具有更高的信噪比,揭示更准确的生物学信息。
单个包装,种类持续新增中
自由搭配,满足您个性化科研需求
ICAS,单个抗体包装,25 tests/管
胞内胞外同时测,科研更全面
30/60/90/150 Markers,2tests/包装
经典组合,标准又便捷,轻松开启单细胞蛋白多组学研究
仅依靠 mRNA 表达数据(图 A)时,细胞类型聚类相对模糊;加入蛋白质表达数据(图 B)后,细胞类型聚类更清晰,不同细胞类型之间的界限更分明。
Abseq 能更精确反映蛋白表达,克服mRNA检测局限。例如:
CD4 -mRNA 数据显示其在单核细胞和 CD4+ T 细胞中均有表达(图A上)。BD AbSeq 数据显示其在CD4+ T 细胞高表达(图 A下)
γδTCR- mRNA 数据显示其在 NK 细胞和 γδ T 细胞中均有表达(图B上),BD AbSeq 数据显示只有较少数量的 γδ T 细胞高表达(图 B下)
PDL1-mRNA 数据显示其无法被检测到(图C上),BD AbSeq 数据显示其在某些细胞类型和特定的单个细胞中表达更高(图 C下)
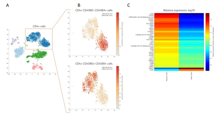
CD45在5’端剪接产生CD45RA和CD45RO,scRNA-seq 无法区分,而BD AbSeq 数据显示 CD4+ T 细胞存在两个不同的亚群(方框),分别是 CD4+ 幼稚T细胞(图 4B,上图)和CD4+ 记忆T细胞(图 4B,下图),并鉴定出36个差异表达的mRNA(如 CCR2、CHI3L2)在两个细胞群之一中显著富集(图C)。
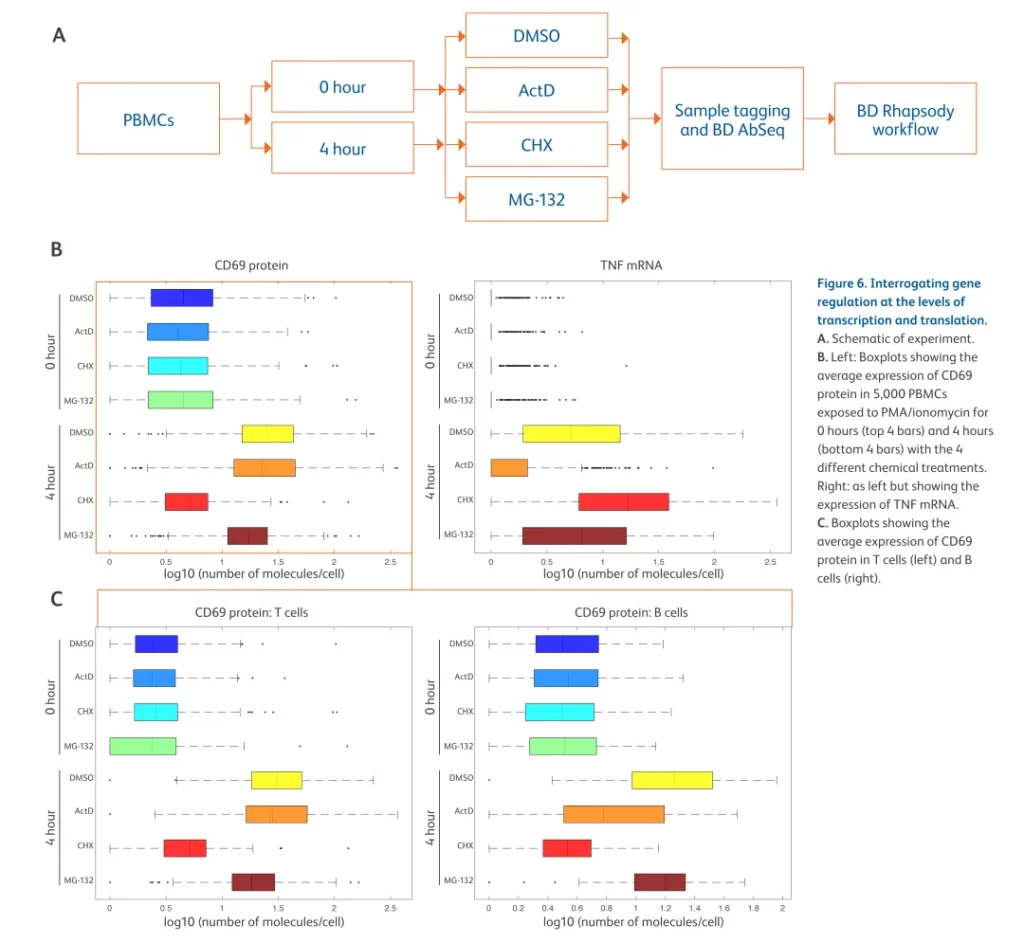
AbSeq研究免疫细胞早期反应,发现刺激4小时后,IFNγ、TNF mRNA 和 CD69 蛋白显著上调(图A),且 CD69 蛋白和 mRNA 的调控存在差异(图 B、图 C)。通过比较 CD69 高表达和低表达细胞,鉴定出20多种蛋白和 mRNA 标志物(图D)。
对刺激激活的 PBMCs使用不同的抑制剂来阻断转录、翻译和蛋白酶体活性(图A),结果显示TNF mRNA的表达受到转录水平的调控,而CD69蛋白的表达受到翻译水平的调控(图B),此外,CD69蛋白表达在T细胞中受翻译调控,B细胞中受转录和翻译双重调控(图C)。
电话:027-870502099
邮箱:sales@rxbio.cc
地址:武汉市东湖高新区高新二路388 号
光谷生物医药加速器 18 栋 1-2层
单细胞多组学 空间转录组
三代测序 功能基因组
表观遗传学 互作组学
单细胞大数据 数据深度挖掘

欢迎关注公众号「瑞兴生物」