RXBio Translates Sequence to Science and Industry
RNA pull-down技术,作为探究RNA与蛋白质相互作用的关键方法,正受到广泛关注。RNA pulldown是体外RNA下拉技术,它允许识别与感兴趣的RNA分子特异性相互作用的蛋白质伴侣。它的原理基于使用生物素标记的RNA探针作为“诱饵”,在细胞裂解液中捕获与之特异性结合的蛋白质。
✔ 能够特异性地获得一个RNA(包括lncRNA,circRNA,miRNA,mRNA特定转录本等)的互作蛋白,解析RNA发挥功能和作用的分子机制;
✔ 配套2种实验方案:全长法和探针法可供选择,实现全类型的RNA分子捕获,消除长度限制,类别限制等,以期准确获得目的基因捕获的蛋白,排除非特异性干扰。
✔ 实验操作流程简单,成功率高,周期可控。
该技术涉及利用体外转录技术制备带有生物素标记的RNA探针,随后将其与细胞质蛋白提取物混合,以形成RNA-蛋白质复合体。此复合体能够与链霉亲和素修饰的磁珠相结合,实现与混合液中其他成分的分离。在复合体被洗脱后,通过WB实验来确认特定的RNA结合蛋白是否与RNA发生了相互作用,或者利用质谱(MS)技术筛选出与RNA结合的未知蛋白。
目前我们的RNA pull down有2种方法:
1)全长法:
全长的正义链-生物素标记的探针去钓取结合的蛋白,全长的反义链-生物素标记的探针捕获作为对照组;全长法是整个基因作为探针去钓取,相当于外源基因对内源蛋白结合的捕获。
2)探针法:
当基因较长,比如长度超过3kb,或者针对某个特定的转录本,避开其他的转录本的时候,会使用探针法——短片段-反义链-生物素标记探针与体内正义链的靶标基因结合,进行钓取体内靶标基因结合的蛋白,短片段-反义链-不加生物素标记探针作为对照组,相当于对内源靶标基因结合蛋白的捕获。
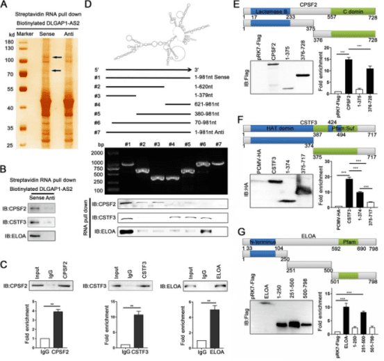
结合到lincRNA-p21的蛋白质的SDS-PAGE凝胶(右泳道)或反义RNA(左泳道)的结果展示。hnRNP-K被鉴定为lincRNA-p21特有的条带。hnRNP-K与lincRNA-p21的特异性结合的Western印迹分析,同时显示了一种非特异性蛋白(NONO)作为对照。
案例1
Title:A novel antiviral lncRNA, EDAL, shields a T309 O-GlcNAcylation site to promote EZH2 lysosomal degradation
中文标题:一种新型抗病毒 lncRNA EDAL 屏蔽 T309 O-GlcNAcNA 酰化位点以促进 EZH2 溶酶体降解
期刊:Genome Biology
影响因子:10.1
华中农业大学赵凌教授及其团队揭示了神经系统内一种称作 EDAL 的长链非编码 RNA(lncRNA)在对抗包括狂犬病病毒在内的嗜神经病毒方面的抑制功能,为狂犬病发病后的治疗开辟了新的希望。该研究指出,嗜神经病毒能在神经细胞内激发lncRNA EDAL的表达。EDAL能够与EZH2特异性结合,并通过调节EZH2的T309位点的O-GlcNAcylation修饰,促进EZH2通过溶酶体途径的降解。这一过程最终导致抗病毒多肽PCP4L1的表达,从而抑制多种嗜神经病毒的增殖。这项研究为深入探讨嗜神经病毒与宿主相互作用的机制提供了新的视角。
为了深入探究 EDAL 中哪个序列段落对其抗病毒功能至关重要,研究人员在剖析 EDAL 构造的基础上,将其划分为四个部分,并逐一检验了它们对 EZH2 降解的影响。RNA pull down结果表明,唯独 EDAL-1 能显著减少 EZH2 和 H3K27me3 的水平以及狂犬病病毒的增殖。通过在 EDAL-1 中移除不同序列,研究者确定了位于 98-153 位点之间、长度为 56 个碱基的序列可能是其抗病毒活性的核心。当这段序列被整合到其他长链非编码 RNA(lncRNA)结构中时,同样观察到了抗病毒效果。
案例2
Title:Long noncoding RNA DLGAP1-AS2 promotes tumorigenesis and metastasis by regulating the Trim21/ELOA/LHPP axis in colorectal cancer
中文标题:长链非编码 RNA DLGAP1-AS2 通过调节 Trim21/ELOA/LHPP 轴促进结直肠癌的肿瘤发生和转移
期刊:Molecular Cancer
影响因子:27.7
江南大学附属医院的研究团队揭示了DLGAP1-AS2作为预后生物标志物的巨大潜力,这一发现为结直肠癌的分子机制研究开辟了新的视角,并为治疗策略提供了新的靶点。研究首先利用二代测序技术对结直肠癌及其邻近组织进行了转录组分析,识别出一系列在结直肠癌中表达差异显著的长链非编码RNA。通过公共数据库的分析和临床样本的验证,研究者们挑选了在肿瘤中显著上调的DLGAP1-AS2作为研究焦点。临床数据表明,DLGAP1-AS2在结直肠癌中的表达水平升高,可能由DNA拷贝数的增加驱动,并且其高水平表达与患者的不良预后紧密相关。进一步的研究在结直肠癌中识别出了一个新的DLGAP1-AS2优势转录本(MK336171),并通过体内外实验发现DLGAP1-AS2能够促进结直肠癌的生长和转移。
在机制上,通过RNA pull down和RIP等技术,研究者们鉴定出了与DLGAP1-AS2相互作用的结合蛋白CPSF2、CSTF3和ELOA;揭示了DLGAP1-AS2通过促进E3泛素化连接酶Trim21与转录延伸因子A (ELOA)之间的相互作用,增加ELOA的泛素化降解,从而抑制其对下游靶标基因LHPP的转录激活,导致AKT信号通路的活化,进而促进肿瘤的发生和发展。此外,研究还证实了CPSF2和CSTF3能够与DLGAP1-AS2结合,并共同作用以增强其稳定性。
案例3
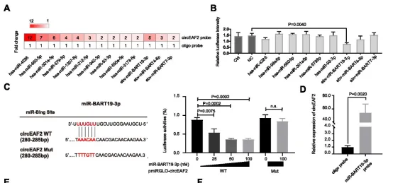
Title:CircEAF2 counteracts Epstein-Barr virus-positive diffuse large B-cell lymphoma progression via miR-BART19-3p/APC/β-catenin axis
中文标题:CircEAF2 通过 miR-BART19-3p/APC/β-catenin 轴对抗 Epstein-Barr 病毒阳性弥漫性大 B 细胞淋巴瘤进展
期刊:Molecular Cancer
影响因子:27.7
淋巴瘤的形成与Epstein-Barr病毒(EBV)紧密相关,尤其是与弥漫性大B细胞淋巴瘤(DLBCL)的不良预后有显著联系。环状RNA(circRNA)在淋巴瘤的发展过程中扮演着关键角色。尽管如此,关于circRNA在EBV相关DLBCL进展中的潜在作用机制,我们仍知之甚少。本研究对12例DLBCL患者的肿瘤样本进行了高通量测序,以筛选出circRNA。随后,通过实时定量PCR技术,在100例DLBCL患者的肿瘤样本中深入研究了circEAF2的表达水平及其与临床特征和预后之间的关系。研究结果揭示了一种新发现的circRNA——circEAF2,它在EBV阳性DLBCL中表达降低,并与EBV感染及DLBCL的进展呈负相关性。在EBV感染的B淋巴瘤细胞中,circEAF2的过表达能够促进细胞凋亡,并增强细胞对化疗药物表柔比星的敏感性。
研究通过RNA pull down实验发现,circEAF2通过特异性靶向EBV编码的miR-BART19-3p,上调APC蛋白,抑制β-catenin的表达,从而导致Wnt信号通路失活,进而抑制EBV阳性DLBCL细胞的增殖。在EBV阳性B淋巴瘤小鼠模型中,circEAF2过表达的移植肿瘤显示出Ki-67阳性细胞减少、细胞凋亡增加以及肿瘤生长减缓。综上所述,本研究发现circEAF2通过miR-BART19-3p/APC/β-catenin轴抑制EBV阳性DLBCL的进展,因此,circEAF2被认为是潜在的预后生物标志物。针对EBV编码的miRNA的治疗策略,可能成为治疗EBV相关淋巴恶性肿瘤的一个有希望的方向。
电话:027-870502099
邮箱:sales@rxbio.cc
地址:武汉市东湖高新区高新二路388 号
光谷生物医药加速器 18 栋 1-2层
单细胞多组学 空间转录组
三代测序 功能基因组
表观遗传学 互作组学
单细胞大数据 数据深度挖掘

欢迎关注公众号「瑞兴生物」