RXBio Translates Sequence to Science and Industry
iTRAQ和TMT是分别由美国AB Sciex公司和Thermo公司研发的多肽体外标记定量技术, 其原理是利用8种或10种同位素标签标记不同样品中的肽段,等量混合后质谱检测,通过特异性标记多肽的氨基酸基团, 一次上机可实现8种或10种不同样本中蛋白质及肽段的相对定量,是近年来定量蛋白质组学常用的高通量筛选技术。典型适用于刺激前后细胞、病理与健康组织、癌症与癌旁组织全蛋白质组定量分析。
✔ 准确性高
✔ 无定量缺失值,重复性好
✔ 通量高
✔ 适用复杂样品蛋白定量,如组织、细胞等
✔ 一次最多可实现11个样品定量
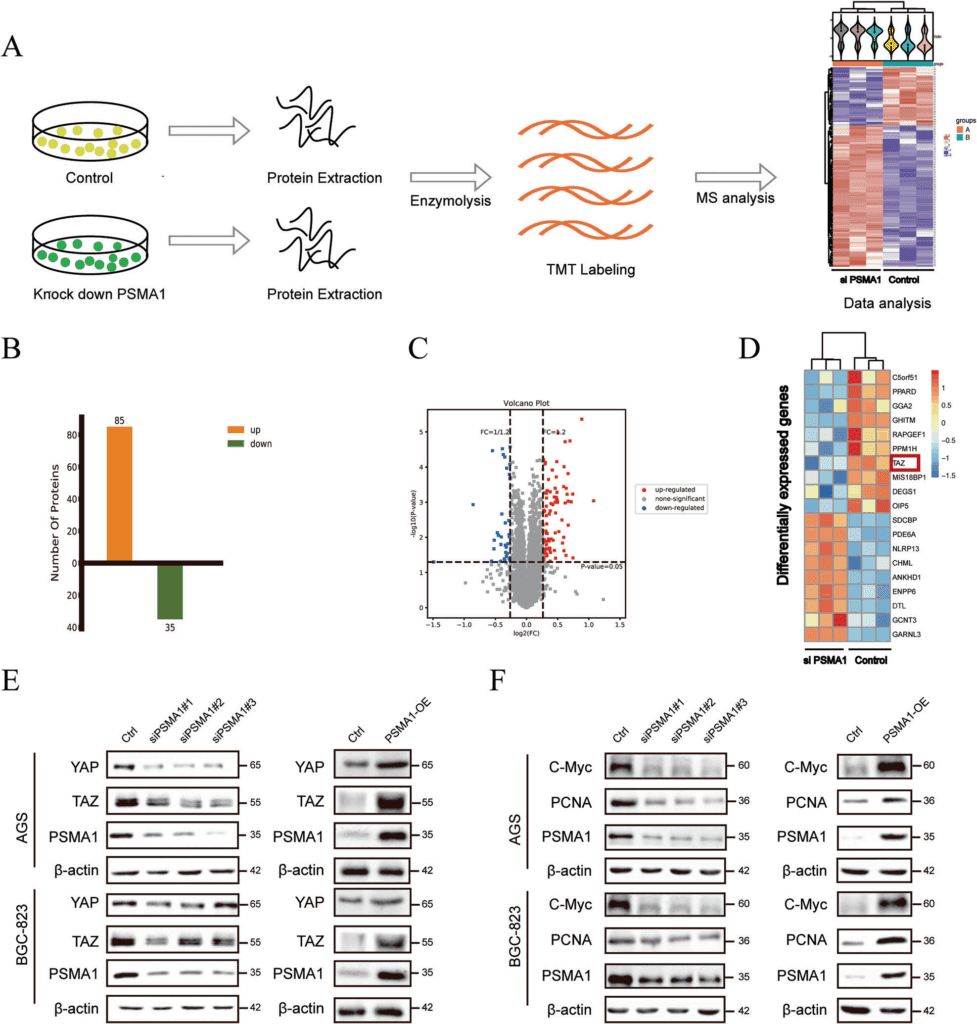
为了检测可能作为PSMA1潜在相互作用靶点的特异性底物蛋白,研究人员进行了TMT标记蛋白组学实验,以系统地检测PSMA1敲除的B胃癌-823细胞与对照组相比蛋白谱的表达变化。蛋白组学结果显示PSMA1 siRNA显著降低了YAP和TAZ蛋白水平。
电话:027-870502099
邮箱:sales@rxbio.cc
地址:武汉市东湖高新区高新二路388 号
光谷生物医药加速器 18 栋 1-2层
单细胞多组学 空间转录组
三代测序 功能基因组
表观遗传学 互作组学
单细胞大数据 数据深度挖掘

欢迎关注公众号「瑞兴生物」