RXBio Translates Sequence to Science and Industry
数据非依赖性采集(Data Independent Acquisition,DIA)是近年来发展起来的一种全新的质谱采集定量技术,相比于传统的数据依赖性采集(DDA),它能够克服对于高丰度肽段采集和碎裂的偏向性,实现对样本中所有肽段离子的无遗漏采集,从而大大提高数据的利用度和定量准确性。
✔ DIA技术不受样品个数的限制,可用于大规模样本数量的检测。
✔ 制样前处理操作过程较少,使样本最接近原始状态,提高了检测的准确性。
✔ 全景式扫描,数据无遗漏,定量准确性大大提高。
✔ 具有更高的可重复性,数据可回溯,有利于后续的数据分析和挖掘。
✔ 不会造成低丰度蛋白的缺失,数据缺失值更少。
DIA技术利用高分辨率的质谱仪,将质谱的整个全扫描范围根据质荷比(m/z)分布密度划分为若干个可变窗口。在每个窗口内,所有肽段母离子会进行超高速、循环的碎裂和检测,从而最大限度地扫描采集所有肽段离子的碎片信息。这种全景式的扫描方式使得DIA技术能够无遗漏地获得样本中所有离子的全部碎片信息,包括低丰度的肽段离子。
蛋白提取 → 蛋白酶解 → 质谱检测(DIA模式) → 数据库检索 → 数据分析
2022年2月,西湖大学和浙江大学医学院等单位的研究人员在Cancer Communications上发表了一篇名为Proteomics profiling of colorectal cancer progression identifies PLOD2 as a potential therapeutic target的文章。该研究应用压力循环技术(PCT)与数据非依赖性采集质谱(DIA-MS)技术相结合,对结直肠癌肿瘤组织样本进行了蛋白质组学分析,表征了与结直肠癌发生和进展相关的蛋白质组动力学。
研究人员通过比较不同临床分期的结直肠癌样本和正常结肠组织样本中的蛋白质表达,鉴定了928种差异表达的蛋白质,并表明这些失调的蛋白质主要与氧化磷酸化有关。通过无监督聚类分析确定了6种与结直肠癌发生发展相关的具有生物学意义的蛋白质表达模式,接下来,研究人员继续关注范围缩小到在肿瘤进展阶段持续上调的蛋白质,发现PLOD2是上调最多的蛋白质,且与良性样本相比,其在癌前和癌变样本中始终显著上调,之后通过PRM靶向蛋白质组学技术、Western blot实验和免疫组化染色进行了证实。
最后,结合体外细胞实验和体内动物模型表明PLOD2有助于肿瘤生长,抵抗细胞坏死,并与结直肠癌的发展密切相关,PLOD2还参与了蛋白质合成、代谢和mRNA翻译。总之,该研究通过蛋白质组学分析和后续的功能验证,确定了PLOD2是阻断结直肠癌致癌过程的潜在新治疗靶点。
2022年6月,Matthias Mann团队在Nature medicine上发表题为Noninvasive proteomic biomarkers for alcohol-related liver disease的研究文章,该研究利用DIA蛋白质组学联合机器学习算法,确定了在检测肝纤维化、轻度炎症活性和脂肪变性方面具有诊断价值的生物标志物,这三组标志物可检测任何肝损伤,并帮助预测患者是否具有疾病进展风险,有巨大的临床应用潜力。
研究人员首先基于DIA技术分析了酒精相关性肝病(ALD)患者和健康对照者的血浆样本和相匹配的肝脏活检样本。通过整合肝脏-血浆蛋白质组数据表明420种蛋白质同时出现在肝脏和血浆定量蛋白质组中,其中一些蛋白质的相对丰度在肝脏和血浆中具有很强的相关性。此外,利用机器学习算法鉴定了三组标志物用以识别显著纤维化(9种蛋白)、轻度炎症活动(6种蛋白)和任何程度的肝脂肪变性(6种蛋白),最后,在独立队列中验证模型性能和评估预后能力。总之,这项研究表明肝脏和血浆中的共同失调蛋白代表了慢性肝病的不同方面,并提供了在ALD中具有诊断、预后和治疗价值的潜在蛋白质靶点。
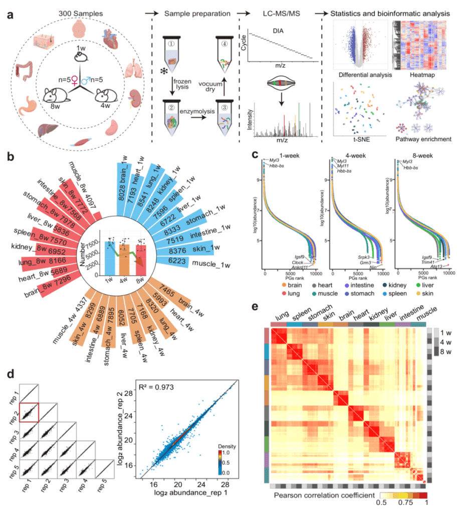
2024年7月,上海交通大学生物医学工程学院团队在Nature Communications上发表了题为“The mouse multi-organ proteome from infancy to adulthood”的研究文章。该研究通过DIA蛋白质组学分析了十种小鼠器官在三个关键发育阶段的蛋白质组学变化,研究结果为理解生命早期器官发育和成熟的分子机制提供了基本资源。
研究人员基于DIA技术生成了一个从小鼠婴儿期到成年期发育的多器官蛋白质组图谱,通过交叉比较检测到所有器官中存在115个与年龄相关的差异表达蛋白,并表明剪接体蛋白在多个器官的早期发育中发挥着关键的调节作用。此外还检测了与器官特异性相关的蛋白质表达模式和性别二态性,这些数据揭示了生物体在生长发育过程中涉及的各种相同和不同的生物过程,填补了早期生命多器官发育和成熟的研究空白。
参考文献
1. Shao, Y., et al. (2022). Proteomics profiling of colorectal cancer progression identifies PLOD2 as a potential therapeutic target. Cancer communications, 42(2): 164–169.
2. Niu, L., et al. (2022). Noninvasive proteomic biomarkers for alcohol-related liver disease. Nature medicine, 28(6): 1277–1287.
3. Wang, Q., et al. (2024). The mouse multi-organ proteome from infancy to adulthood. Nature communications, 15(1): 5752.
4. Krasny L, Huang PH. Data-independent acquisition mass spectrometry (DIA-MS) for proteomic applications in oncology. Mol Omics. 2021;17(1):29-42.
电话:027-870502099
邮箱:sales@rxbio.cc
地址:武汉市东湖高新区高新二路388 号
光谷生物医药加速器 18 栋 1-2层
单细胞多组学 空间转录组
三代测序 功能基因组
表观遗传学 互作组学
单细胞大数据 数据深度挖掘

欢迎关注公众号「瑞兴生物」