RXBio Translates Sequence to Science and Industry
重亚硫酸氢盐测序(Bisulfite sequencing,BS-seq,也称为Bisulfite-seq或Methyl-Seq),是一种利用亚硫酸盐处理DNA,在全基因组范围内以单碱基分辨率研究胞喀啶的甲基化状态的方法。BS-seq其原理在于,亚硫酸盐可使DNA上的胞嘧啶(C)转变成为尿嘧啶(U),同时已被甲基化的5-甲基胞嘧啶则不受影响。如此一来,通过亚硫酸盐处理可以使研究人员获得DNA序列上的特定碱基改变,从而确定其甲基化的情形。在获得亚硫酸盐处理后的DNA序列信息后,许多分析方法可以通过读取序列信息并进行基因组比对,来获得DNA甲基化的信息,这类分析的目标在于区分由亚硫酸盐处理导致的单核苷酸多态性(胞嘧啶和胸腺嘧啶),以此来判断基因组DNA甲基化情况,并和生物学意义进行关联。
✔ 针对不同研究领域提供个性化方案;
✔ 分析流程全备,数据解读详细,后期数据挖掘可提供个性化分析;
✔ 研究思路丰富:发育过程中DNA甲基化修饰图谱及修饰位点变化;疾病和对照组甲基化修饰图谱及修饰位点差异;与ChIP-seq、RNA-seq等数据一起联合使用,揭示甲基化修饰位点的功能。
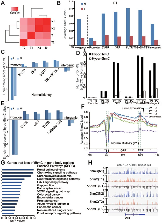
▶ 5-羟甲基胞嘧啶的缺失与肾癌中的基因体高甲基化有关(Cell Res.IF=46.297)
这项研究通过对正常肾脏组织和肾脏肿瘤组织进行BS-seq,分析发现:与匹配的正常组织相比,肾脏肿瘤中没有发生全基因组范围5mC丢失,而5hmC在几乎所有肾脏肿瘤组织中全范围丢失。肿瘤组织中的5hmC水平是肾癌的独立预后标志,5hmC水平越低总生存期越短。肿瘤中5hmC的丢失与高甲基化有关,特别是在基因区域。研究结果表明,5hmC缺失通过重构DNA甲基化模式,既是一种预后标志物,也是肾癌的致癌事件。
参考文献:
Chen, K., . Zhang, Z. Guo, Q. Ma, Z. Xu, Y Zhou, Z. Xu, Z. Li,Y. Liu, X. Ye, X. Li, B. Yuan, Y Ke, c. He, L. Zhou, J. Liu and W.Ci (2016).”Loss of 5-hydroxymethylcytosine is linked to genebodyhypermethylation in kidney cancer” Cell Res 26(1): 103-118.
电话:027-870502099
邮箱:sales@rxbio.cc
地址:武汉市东湖高新区高新二路388 号
光谷生物医药加速器 18 栋 1-2层
单细胞多组学 空间转录组
三代测序 功能基因组
表观遗传学 互作组学
单细胞大数据 数据深度挖掘

欢迎关注公众号「瑞兴生物」