RXBio Translates Sequence to Science and Industry
1958年,克里克提出“中心法则”,阐述了DNA、RNA与蛋白质间的信息流动。基因转录成前体RNA,经过可变剪接形成不同转录本,进而翻译成蛋白质异构体。选择性剪接使基因产生多种异构体,具有不同的结构和功能,表达具有特异性。《Nature Reviews Drug Discovery》近期探讨了蛋白质异构体在药物发现中的作用,提出利用异构体增强药物特异性和效果。因此,研究前体RNA选择性剪接调节转录本及其翻译机制,对开发以蛋白质异构体为中心的治疗方法至关重要。Poly(A)尾是mRNA的关键结构元素,对mRNA的稳定性和翻译过程至关重要,但我们常忽视其背后的表观遗传调控机制。测序技术的进步使我们能够全面深入地分析poly(A)尾的长度和构成,揭示了其丰富的调控信息,为基因表达调控提供了新的视角和可能。
以Nanopore为代表的第三代测序技术,因其对同源多聚序列的不敏感性,使得它们能够执行精确的poly(A)尾测序。Nanopore平台尤为突出,它不仅能够通过DRS测序得到polyA尾长度,也有一些研究者开发了适配ONT平台可以测序poly(A)尾长度的技术,比如FLEP-seq、FLEP-seq2以及Nano3P-seq等。目前Nanopore官方最新版的长读长转录组建库试剂盒也能够测序poly(A)尾长度,建库原理跟ONT-IrRNA-seq(Oxford Nanopore Technologies long-read RNA sequencing)不同,为了跟ONT-IrRNA-seq测序技术区分,我们将新版建库测序技术称为:ONT-PAIrRNA-seq(Oxford Nanopore Technologies Poly(A) inclusive long-read RNA sequencing )。无论是通过cDNA测序还是DRS测序,Nanopore测序技术都能揭示poly(A)尾巴内的非A残基,这一特性为其在RNA研究领域的应用提供了强大的支持。
✔ 完善基因注释:发现新的转录本和基因,获得全面的转录组图谱。
✔ 差异分析:差异表达基因(DEG)、差异表达转录本(DET)、差异使用转录本(DTU)。
✔ 基因结构分析:准确分析可变剪接(AS)、多聚腺苷酸化位点(APA),3’UTR长度、polyA长度。
✔ 转录本分辩率:在转录本水平上解析基因表达的调控机制及其功能。
✔ 绝对定量:UMI序列能够非常准确定量转录本。
首先通过olig dT磁珠捕获获得含有polyA尾巴的RNA,接着使用T4 DNA连接酶将一段固定序列+6个T碱基突出的双链引物与RNA的3’末端最后一个A碱基连接起来,然后消解掉双链引物未被连接的那条链。接着加入RT引物逆转录,把TSO+UMI序列通过链置换方式添加到cDNA 3’末端,使用引物PCR扩增形成双链cDNA,最后将双链cDNA末端进行修平和连接ONT测序接头形成测序文库。

详细信息请参考推文:送样规范 | 武汉瑞兴生物三代建库测序类相关产品送样取样建议
Nano3P-seq: transcriptome-wide analysis of gene expression and tail dynamics using end-capture nanopore cDNA sequencing
中文标题:Nano3P-seq:使用末端捕获纳米孔 cDNA 测序对基因表达和尾部动力学进行全转录组分析
期刊名:Nature Methods
影响因子IF:36.1
技术方法:Nanopore 3′ end-capture sequencing
RNA多腺苷酸化在RNA成熟、命运和稳定性中起核心作用。polyA尾长变化影响mRNA翻译效率和稳定性。作者开发了Nano3P-seq,利用纳米孔cDNA测序量化RNA丰度、尾部组成和长度动态。Nano3P-seq无需PCR扩增或RNA接头连接,可从RNA分子3’端开始测序。该方法可定量估计RNA丰度和尾长,并捕获多种RNA生物型。在小鼠和斑马鱼中,发现16S线粒体rRNA也有多聚腺苷酸尾。mRNA尾长在脊椎动物胚胎发生过程中受动态调节,与mRNA衰减相关。Nano3P-seq能捕获不同长度PolyA尾内非A碱基,揭示其在脊椎动物胚胎发生中的分布。总体而言,Nano3P-seq是一种简单、稳健的方法,准确估计转录水平、尾长和尾部组成异质性,且文库制备偏差最小。
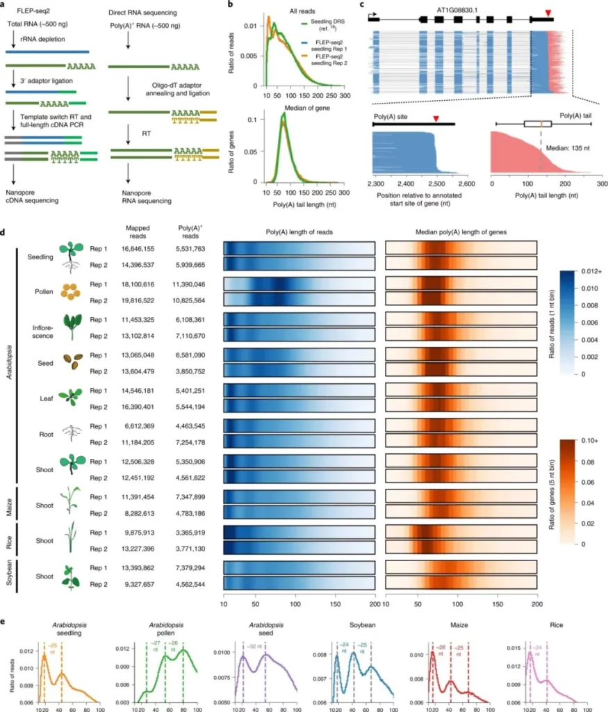
An atlas of plant full-length RNA reveals tissue-specific and monocots–dicots conserved regulation of poly(A) tail length
中文标题:植物全长 RNA 图谱揭示了组织特异性和单子叶植物-双子叶植物对 poly(A) 尾长的保守调控
期刊名:Nature Plants
影响因子IF:15.8
样本:拟南芥七种不同组织
技术方法:FLEP-seq2
参考文献
【1】 Kjer-Hansen, P., Phan, T.G. & Weatheritt, R.J. Protein isoform-centric therapeutics: expanding targets and increasing specificity. Nat Rev Drug Discov (2024).
【2】Jia, J., Lu, W., Liu, B. et al. An atlas of plant full-length RNA reveals tissue-specific and monocots–dicots conserved regulation of poly(A) tail length. Nat. Plants 8, 1118–1126 (2022).
电话:027-870502099
邮箱:sales@rxbio.cc
地址:武汉市东湖高新区高新二路388 号
光谷生物医药加速器 18 栋 1-2层
单细胞多组学 空间转录组
三代测序 功能基因组
表观遗传学 互作组学
单细胞大数据 数据深度挖掘

欢迎关注公众号「瑞兴生物」