RXBio Translates Sequence to Science and Industry
蛋白质存在翻译后修饰,磷酸化修饰是重要的蛋白质翻译后修饰之一。通过磷酸化修饰可以调控蛋白质的活性,影响信号传递过程。通过磷酸基团与金属亲和的方式富集磷酸化的肽段或蛋白质后,结合高通量液质联用,检测发生磷酸化的肽段位点。由于磷酸化修饰广泛参与各种生理和病理过程,因此磷酸化蛋白质组适用于疾病研究、生长发育、植物抗逆胁迫等研究领域。
✔ 特异性高,富集效率好
✔ 高通量鉴定发生磷酸化的肽段和蛋白
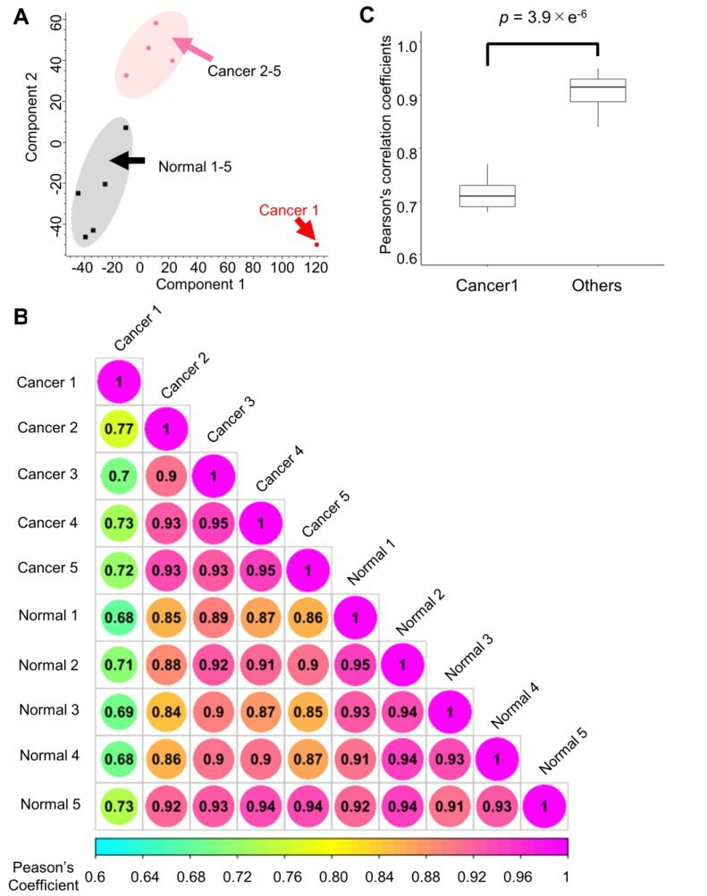
在本研究中,作者通过磷酸化蛋白质组测序对胃癌内窥镜活检中样本进行测序分析以及验证,用于监测治疗性激酶的活性,相对于手术样本具有更高的测序丰度与灵敏度。剔除偏离样本群的病例后,研究者从内镜活检样本中鉴定到了4034个磷酸化蛋白质和14687个磷酸化位点,是以往穿刺活检样本的磷酸化组学研究鉴定位点的2倍,表明研究所用的分析方法拥有很高的鉴定深度。比较来自癌组织和正常粘膜的样本,研究发现两者间磷酸化信号差异显著,癌组织中DNA损伤反应(DDR)相关的通路显著富集,表明内镜活检能够准确反映组织中癌细胞的致癌磷酸化信号。
电话:027-870502099
邮箱:sales@rxbio.cc
地址:武汉市东湖高新区高新二路388 号
光谷生物医药加速器 18 栋 1-2层
单细胞多组学 空间转录组
三代测序 功能基因组
表观遗传学 互作组学
单细胞大数据 数据深度挖掘

欢迎关注公众号「瑞兴生物」