跳转至内容

RXBio Translates Sequence to Science and Industry

Tel: 027-87050299Email: sales@rxbio.cc
空间转录组 | 单细胞多组学 | 三代测序 | RNA调控研究技术服务 – 瑞兴生物
研究设计、组学技术、数据解析与功能验证的一体化科研服务
空间转录组 | 单细胞多组学 | 三代测序 | RNA调控研究技术服务 - 瑞兴生物
  • 首页
  • 单细胞测序
    • 单细胞转录组测序
    • 单细胞三代全长转录组
    • 单细胞全序列转录组
    • 单细胞蛋白组Abseq
    • 单细胞染色质可及性测序
  • 空间转录组
    • 高分辨率空间转录组Stereo-seq
    • 空间转录组Stereo-seq FFPE解决方案
    • 空间转录组Stereo-seq FF解决方案
    • 空间转录组Stereo-seq大尺寸芯片解决方案
    • 空间蛋白转录组Stereo-CITE
    • 空间转录组 10X Visium HD
    • 空间代谢组
    • 靶向空间组Mip-seq
  • 三代测序
    • 全长转录组测序
    • 含poly(A)尾全长转录组测序
    • 直接RNA测序
    • 简化代表甲基化多重测序
    • 全长全基因组重测序
    • 靶向全长转录组测序
    • 靶向自适应采样测序
  • 组学技术
    • 功能基因组
      • RNA-seq
      • CAGE-seq
      • Poly(A)-seq
      • PAS-seq
      • Smart-seq2
    • 互作组
      • iRIP-seq
      • eCLIP-seq
      • ChIRP
      • RNA Pulldown
      • DNA Pulldown
      • co-IP-MS
    • 表观和遗传组
      • ChIP-exo
      • BS-seq
      • WES
      • CUT&Tag
      • ATAC-seq
      • MeRIP-seq
    • 蛋白组
      • LC-MS/MS蛋白鉴定
      • DIA定量蛋白质组学
      • LFQ非标记定量
      • iTRAQ/TMT标记定量蛋白质组
      • 靶向蛋白组学定量 PRM
      • 磷酸化蛋白质组
    • 代谢组
      • 非靶向代谢组
      • 广泛靶向代谢组
      • 广泛靶向脂质组
  • 细胞分子平台
    • 细胞表型实验
      • 细胞培养
      • 细胞转染
      • CCK8法检测细胞增殖
      • 流式凋亡检测
      • 平板克隆形成
      • 细胞周期检测
      • Transwell细胞侵袭实验
      • Transwell细胞迁移实验
      • 细胞划痕实验
      • 血管形成实验
      • CRISPR/Cas9基因敲除
    • 分子类实验
      • 荧光定量PCR检测
      • Minigene验证
      • 双荧光素酶报告基因
      • 荧光原位杂交技术(FISH)
      • 生化检测
    • 免疫类实验
      • 免疫组化
      • 免疫荧光
      • ELISA实验
      • Western Blot 检测
  • 加速转化
    • 单细胞大数据
    • RBP研究数据包
  • 新闻资讯
  • 云分析平台
  • 关于我们
    • 公司介绍
    • 合作成果
    • 加入我们
    • 联系我们
  • EN
Search:
  • 首页
  • 单细胞测序
    • 单细胞转录组测序
    • 单细胞三代全长转录组
    • 单细胞全序列转录组
    • 单细胞蛋白组Abseq
    • 单细胞染色质可及性测序
  • 空间转录组
    • 高分辨率空间转录组Stereo-seq
    • 空间转录组Stereo-seq FFPE解决方案
    • 空间转录组Stereo-seq FF解决方案
    • 空间转录组Stereo-seq大尺寸芯片解决方案
    • 空间蛋白转录组Stereo-CITE
    • 空间转录组 10X Visium HD
    • 空间代谢组
    • 靶向空间组Mip-seq
  • 三代测序
    • 全长转录组测序
    • 含poly(A)尾全长转录组测序
    • 直接RNA测序
    • 简化代表甲基化多重测序
    • 全长全基因组重测序
    • 靶向全长转录组测序
    • 靶向自适应采样测序
  • 组学技术
    • 功能基因组
      • RNA-seq
      • CAGE-seq
      • Poly(A)-seq
      • PAS-seq
      • Smart-seq2
    • 互作组
      • iRIP-seq
      • eCLIP-seq
      • ChIRP
      • RNA Pulldown
      • DNA Pulldown
      • co-IP-MS
    • 表观和遗传组
      • ChIP-exo
      • BS-seq
      • WES
      • CUT&Tag
      • ATAC-seq
      • MeRIP-seq
    • 蛋白组
      • LC-MS/MS蛋白鉴定
      • DIA定量蛋白质组学
      • LFQ非标记定量
      • iTRAQ/TMT标记定量蛋白质组
      • 靶向蛋白组学定量 PRM
      • 磷酸化蛋白质组
    • 代谢组
      • 非靶向代谢组
      • 广泛靶向代谢组
      • 广泛靶向脂质组
  • 细胞分子平台
    • 细胞表型实验
      • 细胞培养
      • 细胞转染
      • CCK8法检测细胞增殖
      • 流式凋亡检测
      • 平板克隆形成
      • 细胞周期检测
      • Transwell细胞侵袭实验
      • Transwell细胞迁移实验
      • 细胞划痕实验
      • 血管形成实验
      • CRISPR/Cas9基因敲除
    • 分子类实验
      • 荧光定量PCR检测
      • Minigene验证
      • 双荧光素酶报告基因
      • 荧光原位杂交技术(FISH)
      • 生化检测
    • 免疫类实验
      • 免疫组化
      • 免疫荧光
      • ELISA实验
      • Western Blot 检测
  • 加速转化
    • 单细胞大数据
    • RBP研究数据包
  • 新闻资讯
  • 云分析平台
  • 关于我们
    • 公司介绍
    • 合作成果
    • 加入我们
    • 联系我们
  • EN

分类归档:单细胞测序

单细胞三代测序是什么? 一文看懂 scRNA-seq 到 scIso-seq 的技术升级

三代测序, 单细胞测序, 国自然热点rxadmin2026-04-08

  随着单细胞技术的快速发展,越来越多人开始关注一个核心问题: 传统 scRNA-seq 能否看清转录本结构?…

单细胞测序解码中药抗癌机制:参白解毒方如何“驯服”免疫抑制性树突状细胞

单细胞测序, 国自然热点rxadmin2026-04-01

单细胞RNA测序显示,参白解毒通过调控免疫抑制树突状细胞的 TMEM131-TNF 信号通路介导分化,延缓结直…

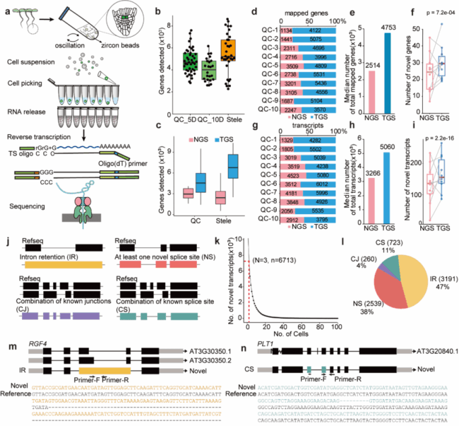
Genome Biology | 单细胞三代测序揭示植物静止中心的发育轨迹

三代测序, 单细胞测序, 国自然热点rxadmin2026-03-31

前言 单细胞三代测序揭示植物静止中心的发育轨迹,发表于2026年2月 本研究通过优化稀有细胞分离流程,结合单细…

抓住技术红利发表高分SCI | 单细胞三代全长转录组揭示结直肠癌剪接与转录本异构体变化

单细胞测序, 国自然热点rxadmin2025-12-15

在肿瘤研究不断走向精细化的当下,单细胞三代长读长测序正成为新的突破口。近期一项发表于 Protein &amp…

Nature Aging | 阿尔茨海默病新机制——小胶质细胞“脂代谢”失衡驱动神经炎症

单细胞测序, 国自然热点rxadmin2025-11-26

阿尔茨海默病(AD)作为最常见的神经退行性疾病,其病理机制复杂,现有治疗仅能缓解症状,无法阻止疾病进展。近年来…

批量RNA-seq VS 单细胞RNA-seq:单细胞分辨率的实验差异和优势

单细胞测序rxadmin2025-11-25

研究基因表达的不同方法: 批量与单细胞 RNA-seq    1 什么是批量 RNA-seq? Bulk RN…

Nature Genetics | 单细胞多组学联手空间转录组,锁定食管癌转移“元凶”

单细胞测序, 国自然热点, 空间转录组rxadmin2025-11-25

对于晚期食管鳞癌(ESCC),转移与免疫治疗耐药是横亘在临床前的两大难题。我们一直追问:肿瘤微环境中,究竟是哪…

The Innovation | 屠呦呦团队单细胞测序精准锁定青蒿素免疫靶点

单细胞测序, 国自然热点rxadmin2025-11-25

由屠呦呦团队及其合作者在《The Innovation》上发表的最新研究,利用单细胞转录组测序,首次从多组织层…

单细胞三代全长转录组:看见短读长看不见的生物学真相

三代测序, 单细胞测序, 国自然热点rxadmin2025-11-25

真正驱动疾病机制、决定细胞功能的,往往不是“基因是否表达”,而是 “基因以何种异构体形式表达” 。短读长单细胞…

Nature快讯 | 中性粒细胞“织网”堵血管,主动诱导肿瘤坏死还促转移?

单细胞测序, 国自然热点rxadmin2025-11-03

肿瘤坏死,这个病理报告里的“常客”,长期被贴上“被动结果”的标签——学界普遍认为,它是肿瘤生长速度超过血管供血…

12
© 2021-2025 武汉瑞兴生物科技有限公司 版权所有

备案号:鄂ICP备2021013297号-1

Go to Top